作者:清华金融评论
分类:封面专题, 封面专题-总20期, 总20期, 清华金融评论杂志文章
标签:无
评论:没有评论
文/台湾大学农业经济学系主任、教授 吴荣杰
台湾在21世纪初进行农业金融改革,施行“农业金融法”,设立农业金库。改革已初显成效。本文介绍了这些改革的经验与特色,并期望台湾的农业金融改革能为大陆提供借鉴。
前言
20世纪末的亚太金融危机影响了中国台湾金融业与农渔会信用部的营运状况,当时竞争条件、财务结构与营运体系相对于其他金融机构较差的农渔会信用部,其营运及财务状况若持续恶化,将连带影响农渔会其他业务的发展,进而危害台湾农业发展、农民福祉及社会安定。此外,台湾于2002年推动经贸自由化政策时,农业部门也面临了产业结构调整及经营转型升级的迫切需要,农渔会信用部更面临了经营竞争危机。因此,整个农业金融体系的积弊必须尽快改善,台湾农业金融体制的改革在当时确有其必要性和迫切性。
台湾于21世纪初期积极进行以基层农业金融机构为主轴的金融改革工作,以接收整并方式处理了36家经营不善的农渔会信用部,但也引起了农渔会界的恐慌与反弹。2002年11月,“农渔会自救会”举行农渔民大游行,要求当局制定以农、渔会信用部永续经营为主轴的“农业金融法”,成立农渔会信用部的上层金融机构,并由农政主管机关作为农业金融体系的主管机关,统筹监督辅导农业金融机构。政府在同年11月底召开了农业金融会议,达成五点共识:第一,农渔会及其信用部由“农委会”一元化管理;第二,建立农业金库为农渔会信用部的上层银行;第三,贯彻金融监理一元化;第四,制定“农业金融法”;第五,提升农业经济竞争力。
在各界的共同努力下,“农业金融法”于2003年7月10日通过,并于2004年施行。农业金库也由农渔会与政府共同出资,在2005年5月正式成立运作。这些法制改革可以说是台湾农业金融体系蜕变转型的重大转折点。
台湾在21世纪初进行的农业金融改革已历经十多个年头,在这段期间,台湾的农业金融机构又经历了2007—2008年发生的全球金融危机,但是台湾农业金融体系的表现相当亮眼。从许多财务结构及经营效率的指标(如逾期放款比率、存贷款及获利金额等)都可以明显看出农业金融机构的整体改善趋势,显示台湾从制度法规面着手进行的农业金融改革已初见成效。
“农业金融法”主要内容与精神
台湾的农业金融制度改革与发展方向可以从“农业金融法”的内容与精神窥知其全貌。“农业金融法”是确立台湾农业金融体系发展方针,促进农业金融改革,健全农渔会信用部发展,协助农业政策推行、农业发展、农村建设及农民照顾的基本法案。
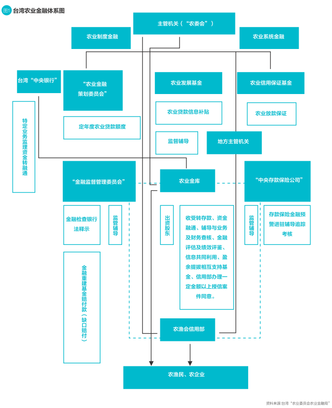
概括而言,“农业金融法”的基本精神在于构建健全的农业金融体系(如图1所示),并加强监督管理机制,以改善农渔会信用部经营环境与状况,促进农业金融体系健全发展,以保障农渔民权益,并促进农渔村经济及台湾农业可持续发展。
“农业金融法”分为五章(总则、农业金库、农渔会信用部、罚则及附则)六十一条文,其主要内容包括:架构以农渔会信用部及农业金库为主体的农业金融体系;改善农渔会信用部经营状况,健全经营管理;建立农渔会信用部管理制度;加强农业金融业务规范,落实监督与管理;对经营欠佳及重大问题农渔会信用部提供辅导及处理机制等。
台湾的农渔会信用部大多为小规模单一经营个体,彼此欠缺横向整合,在过去亦缺乏上层农业金融机构的积极辅导协助,因此在资金调剂、业务推广、营运效率等方面,相对于其他金融机构明显处于不利地位。此外,业务管理及监督稽核办法位阶低且不尽完善,亦未能对信用部充分发挥监督管理效果。
唯“农业金融法”制定后,得以在农业金融法的基础上,从制度面对台湾的农业金融体系进行改造修缮工程,以提供全体信用部更为有利的经营环境与竞争条件,以及更宽广的发展空间,尤其是农业金库更扮演了关键的角色,发挥了值得重视的多元功能。
农业金库的角色与功能
农业金库由全体农渔会共同筹资组成(政府的股权将从成立之初的49%逐渐降至20%以下),为农渔会信用部的上层农业金融机构,除了应收受信用部的转存款外,也应对信用部进行资金融通。此外,农业金库亦应对全体农渔会信用部进行业务辅导、财(业)务查核、金融评估以及绩效评鉴。农业金库与农渔会信用部也即将进行信息系统整合,共同利用信息,进而整合金流、物流及信息流。
根据“农业金融法”的规定,农业金库应扮演的角色与可发挥的功能包括:融通信用部资金,促进信用部资金运用效率;辅导信用部业务发展,改善信用部营运绩效;整合信用部信息及市场通路,提升信用部竞争力;审议信用部大额授信案件,改善信用部放款质量;运用信用部余裕资金,盈余回馈农、渔会;协助当局查核信用部财务,预防信用部财务弊端;改善农渔会及其信用部财务及经营状况,确保农渔民会员权益;协助整顿问题信用部,稳定金融秩序;协助当局办理政策性农业贷款,促进农业政策目标的达成;办理农林渔牧融资,促进农村建设及农业发展;提供金融服务,促进社会经济繁荣;改善信用部经营环境及营运状况,促进信用部转型升级,与农业金库成为生命共同体,共存共荣,健全发展。
由此可见,农业金库在台湾的农业金融体系内扮演类似小央行的角色:除了积极接受信用部转存款,由较专业的金融人才投资运用于更宽广的海内外业务外,也对资金不足的个别信用部提供融通,可使全体信用部资金调剂更为圆润,资金的利用效率及获利率更高。农业金库更可透过股息及红利的分配方式将盈余回馈给农渔会。
此外,转存款机制若能运作顺畅,且农业金库与信用部在授信业务上若能取得分工共识,因而可以提高信用部的授信质量,降低其逾放比率及呆账风险。农业金库对全体信用部业务、财务及绩效辅导、查核及评鉴更可协助信用部管理机制与营运环境改善。对于业务经营不善、财务状况不佳的信用部,台湾农业金库亦可协助当局出面辅导。农业金库亦可协助信用部培训专业金融人才,研发推广新种业务商品。此外,农业金库亦可依信用部的财务状况及经营绩效委托其办理银行业务,可扩大优良信用部业务范围及竞争力。
若未来农业金库与信用部信息共同利用,整体农业金融机构更可因此紧密结合为一休戚与共的生命共同体,发挥策略联盟的实质效果。除了与信用部建立紧密的业务策略联盟伙伴关系之外,农业金库也可协助当局,促进农业政策的推行与农业政策目标的达成。
农业金融体系能否健全发展,也有赖于农业金库是否能经营良好,并带动农渔会信用部的发展。因此,培养及吸收优秀人才加入农业金融机构应是当务之急。

台湾农业金融体系的发展愿景
除了提供金融服务,农业金融也是有力的政策工具,可促进农业政策的推行与农业政策目标的达成。台湾加入WTO后,必将加速农业部门产业结构的调整,台湾本地农业在生产、生活、生态兼顾的方针下将逐渐转型升级为高科技、高附加价值、高资本投入的精致产业。因此,预期农业部门对资金的需求将由弱转强,尤其是生物科技产业、精致农业、休闲游憩农业方面的资金需求,以及透过农民农业组织整合产销或扩大出口因应而生的产销自动化、信息化、知识化的设备资金需求等,将特别殷切。且由于产销效率与获利率的提升,农业资金借贷风险或许可以因而降低。
此外,由于政府对农渔民福利的重视,以及对农渔村软、硬件建设的改善、水土资源与环境保育的加强,将善用WTO规范 “绿色措施”提高农渔民所得与福利,改善农渔村环境与农渔民生活质量,以缩小城乡生活差距。因此,农渔民及农渔村居民对于非生产性之生活资金需求在质与量方面都将逐渐增强,对农业金融机构服务项目需求将更为多样化。政府为加速农业产销结构的调整并照顾农渔民福利所投入的大量农业资金,也有赖农业金融机构更积极密切的配合,以协助农业政策的推行与农业政策目标的达成。
原则上,系统性农业金融在体系建构完整并经专业立法予以制度化的管理及保障后,即宜尽量尊重市场机能,减少政府不必要的干预(不论是刻意的保护或消极的限制),而具有引导农业部门提供社会所需多元价值的农业项目贷款等政策性农业金融,才是政府为了弥补金融市场失灵现象而对农业部门加以扶持补助的施政重点。
换言之,虽然各国或地区的官方基于政策考虑,在农业金融体制草创初期大多会刻意予以呵护,以法规制度区隔农业金融与一般金融市场,或赋予特权、提供优惠,以扶植其茁壮发展,但是一旦农业金融体制建构完善并能妥善运作,官方即退而扮演监理角色,避免对农业金融机构业务进行不必要的干预,以免妨碍体系的正常运作并影响其营运效率,期能使农业金融体系自力更生,永续健全发展。
台湾农业金融体系未来的发展愿景为:农业金库与全体农渔会信用部整合为一生命共同体,形成以服务乡村地区居民为核心价值的“台湾农业银行体系”(“TA Bank System”),以充分发挥协助“发展农业,建设农村,照顾农民”的功能,台湾的农业金融体系才能永续健全发展。
虽然以台湾金融市场的客观条件而言,只能容纳几家大型金融机构,但是如果在台湾发展存在历史已久的农渔会信用部可以在农业金库的引领下整合在一起,台湾仍然存有足以让一家和商业银行进行市场区隔的“城乡小区银行”的发展空间。
台湾已经跨出农业金融制度改革的重要一步,借由农业金库的成立整合全体农渔会信用部,希望将来台湾的农业金融体系能逐渐演进为各农业金融机构以类似“7-11”加盟模式整合而成的一个生命共同体,成为具台湾外竞争力的“台湾农业银行体系”。
未来“台湾农业银行体系”是否能成功建立,信息整合将扮演非常重要的角色,因为这样才可将全台湾306家农渔会、1170个网点的业务与通路整合在一起。农会经营信用供销等综合业务,除了一般金融商品,还可销售农产品及保险等理财商品,如果能将金流、物流、信息流整合在一起,这股力量将足以让农业金融体系和商业银行抗衡,这也是“台湾农业银行体系”未来竞争发展的最大根基。
结语
台湾的农业金融体系地位因“农业金融法”而得以确保,农业金融的改革方向因“农业金融法”而得以遵循,农业金融体系的制度架构因农业金库的设立而更加完善,农业金融体系的督导管理因主管机关的一元化而更加落实,农渔会信用部的经营发展因农业金融改革而展现生机,农业发展、农村建设及农民福利因农业金融体系的健全化而呈现更美好的愿景。
然而,农渔会及其信用部未来是否得以永续健全发展,有赖于农业金融改革的持续进行。因此农业金融改革应是持续进行的长期再造修缮工程,客观环境给了农渔会信用部蜕变再造的契机,衷心期盼农渔会界能珍惜、掌握、善用这个得来不易的机会,痛下决心,摒除私念,发挥最大的智慧,把农渔会信用部和农业金库紧密结合为一共存共荣的命运共同体,同心协力再创农业金融体系的第二春。